TwinRx子板是针对USRP X310/X300系列设计的一款高性能双接收通道子板,它采用超外差接收机的方式,提供了宽的动态范围和准确的相位同步功能,射频性能达到了高端专业接收机才有的性能,特别适合频谱监测以及测向等应用。RF链路采用了放大器,预选滤波器,衰减器,以及两级混频器,保证了子板的接收信号的良好选择性和杂散性能。
产品介绍
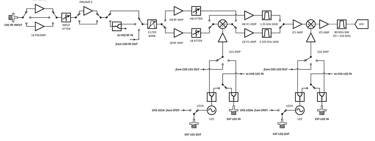
TwinRx子板是针对USRP X310/X300系列设计的一款高性能双接收通道子板,它采用超外差接收机的方式,提供了宽的动态范围和准确的相位同步功能,射频性能达到了高端专业接收机才有的性能,特别适合频谱监测以及测向等应用。RF链路采用了放大器,预选滤波器,衰减器,以及两级混频器,保证了子板的接收信号的良好选择性和杂散性能。接收链路的调谐的范围为10MHz-6GHz,每个通道的瞬时带宽可达80MHz,使得设备能满足同时接收多个不同频带的需求。例如,用户可以单独的调谐两个通道来同时观察上行和下行共160MHz的总带宽。多个子板的接收通道共享本振的能力,能够实现相位对齐操作,进而实现可扩展的多通道的相控阵。接收器也能够通过实现快速跳频来检测跳频发射器。USRP的驱动UHD能够自动配置射频衰减器和前置放大器,来优化接收信号的动态范围,使得系统能够提高接收弱信号的噪声系数性能,以及提高接收强信号的IP3性能。当然,TwinRx也支持RFNoC编程框架,用户可以把运算量很大的算法从计算机无缝移植到FPGA里面,从而实现硬件加速和提升系统实时性能的目的。
频率范围:10MHz-6GHz
带宽:每个通道80MHz
信道特点:两级超外差结构,2个接收通道独立调谐
可多通道共享本振
支持相位相干和相位对齐
电路板两面都带有射频屏蔽罩
适合的USRP: 只适合X系列(USRP X310/X300)
1台X3x0可以安装2张TwinRx子板,组成可以4路同时接收的系统
在Ping-Pong模式下,扫频速率可达20GHz/s
频谱监测、测向。


